首页
首页
新闻
攻略
游戏库
当前位置:首页 > 攻略 > 幻兽帕鲁 > 正文

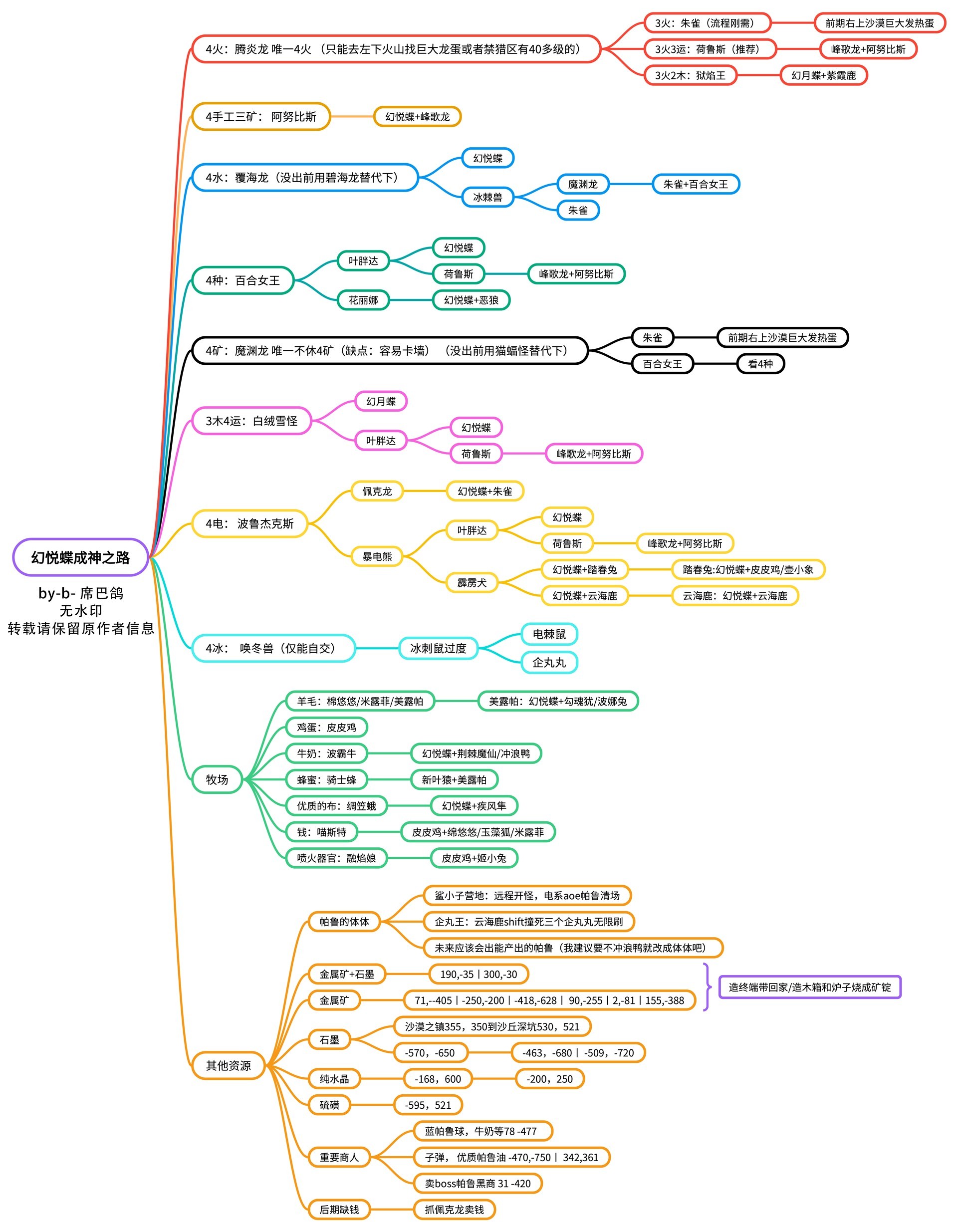
《幻兽帕鲁》“幻悦蝶”配种线路一览

2024-01-28 14:31:28幻兽帕鲁

《幻兽帕鲁》中幻悦蝶是一只比较特殊的宝可梦,它因为各种原因非常适合用来孵蛋,想要知道如何孵出自己想要的帕鲁请看下面玩家“席巴鸽”带来的《幻兽帕鲁》幻悦蝶配种线路一览,希望能够帮助大家。

《幻兽帕鲁》“幻悦蝶”配种线路一览

感兴趣的朋友一定记得关注“游戏宝典”时刻了解后续相关攻略哦!

推荐攻略

  • • 《幻兽帕鲁》完美格里芬培育路线参考
  • • 《幻兽帕鲁》基地布局分享 基地建造位置推荐
  • • 《沙盒与副本英勇之地》史莱姆PVP玩法攻略
  • • 《沙盒与副本英勇之地》新手起号玩法路线
  • • 《沙盒与副本英勇之地》究极乞丐流玩法分享
  • • 《沙盒与副本英勇之地》单人守卫莉娅公主视频攻略
  • • 《沙盒与副本英勇之地》大逃杀稳定前十玩法教学
  • • 《沙盒与副本英勇之地》全BOSS打法视频攻略
  • • 《沙盒与副本英勇之地》超稳健单刷雷龙视频教程
  • • 《沙盒与副本英勇之地》唤潮祭司打法视频详解
  • • 《沙盒与副本英勇之地》三星冥界之王打法教学
  • • 《帝国神话》生活产业技能选择建议
  • • 《沙盒与副本英勇之地》常见基础问题解答 沙盒与副本怎么玩
  • • 《沙盒与副本英勇之地》全BOSS一图流打法攻略
  • • 《铃兰之剑》蔻蔻娜角色介绍 蔻蔻娜技能效果

游戏列表

  • 原神(760)
  • 崩坏:星穹铁道(420)
  • 幻兽帕鲁(292)
  • 绝区零(249)
  • 怪物猎人(224)
  • 鸣潮(213)
  • 龙之信条2(205)
  • 碧蓝幻想Relink(149)
  • 植物大战僵尸(131)
  • 燕云十六声(112)
  • 七日世界(110)
  • 圣兽之王(107)
  • 女神异闻录:夜幕魅影(107)
  • 恶意不息(106)
  • 永劫无间(105)
  • 出发吧麦芬(103)
  • 梦幻西游(97)
  • 地下城与勇士(94)
  • 下一站江湖2(93)
  • 阴阳师(90)
  • 逆水寒(87)
  • 刺客信条(86)
  • 艾尔登法环(86)
  • 天下3(79)
  • 暗黑破坏神:不朽(77)
  • 魔域口袋版(76)
  • 坦克世界(76)
  • 奇迹MU(75)
  • 心动小镇(74)
  • 蛋仔派对(74)
  • 王者荣耀(71)
  • 浪人崛起(70)
  • 庄园领主(69)
  • 战舰世界(69)
  • 第五人格(68)
  • 黑神话:悟空(65)
  • 金铲铲之战(65)
  • 射雕(59)
  • 世界启元(58)
  • >>全部游戏

    猜你喜欢

    • 《幻兽帕鲁》“狱阎王”捕捉位置在哪?幻兽帕鲁狱阎王位置一览
    • 《幻兽帕鲁》“鲨小子”在那抓?鲨小子位置一览
    • 幻兽帕鲁最强前期帕鲁是哪个!极品岩帝阿努比斯配种攻略
    • 《幻兽帕鲁》0.2.0.6版刷钱方法分享 幻兽帕鲁怎么刷钱
    • 幻兽帕鲁小型帕鲁之魂作用介绍
    • 《幻兽帕鲁》“火绒狐”在哪抓?幻兽帕鲁火绒狐捕捉位置一览
    • 《幻兽帕鲁》“吊缚灵”在那抓?吊缚灵捕捉位置一览
    • 《幻兽帕鲁》天坠之地建家位置推荐
    • 《幻兽帕鲁》地图点位有哪些?幻兽帕鲁全地图点位一览
    • 幻兽帕鲁内存不足怎么办,幻兽帕鲁内存不足解决方法
    • 《幻兽帕鲁》“结冰器官”怎么获取?结冰器官获取方法
    • 《幻兽帕鲁》打工帕鲁战斗帕鲁怎么选择?后期打工和战斗帕鲁推荐
    • 《幻兽帕鲁》“蛋糕”材料获取方法 蛋糕怎么制作
    • 《幻兽帕鲁》“技能果实”有什么用?技能果实效果及位置一览
    • 《幻兽帕鲁》怎么配种孵蛋?孵蛋机制原理视频详解

    游戏宝典 ©2024 版权所有 版权声明联系我们

    游戏宝典