11月17日,经典PVE科幻射击端游《逆战》推出一名全新增伤角色:来自夜阑之都的天才黑客少女“元”。沉浸于数码科技氛围感中、古灵精怪的短发少女,看似小巧可爱,实际隐藏着不可思议的巨大能量。在早期的夜阑之都CG中,“元”曾经作为幕后BOSS,给玩家们留下了惊鸿一瞥的印象,当她成为增伤角色出现在游戏中后,果然引起了新一轮的关注热潮。
一、《逆战》全新增伤BOSS宣传片:幻变狂潮,天才黑客少女“元”宇宙展开
那么,“元”作为和“虹衣”一样,同属于”AKIRA“人类,实际技能和作用表现如何?不如跟着小编的镜头更近一步了解一下吧!

注意:增伤总结中的X为戒指被动技能的增幅,因为暂时无法获得,所以无法做出有效的增幅测试,仅作一个保底的增幅计算。
二、「黑客科技少女“元”技能详解」
1、被动技能(能量积累)
少女的被动技能与如今猎场角色TOP1的虹衣被动一致,在我们进入“猎场局内”后,每秒会提升我们14%的攻击伤害,6秒后提升至巅峰(6*14=84),提升至巅峰后,我们只要不死,增幅就会一直留在84%。(死后复活也仅需要六秒即可返回巅峰,具体增幅我们可以看左侧的能量积累显示)

2、主动技能—C键释放(超频)
少女拥有独特的主动技能—超频(按C释放),在我们释放“超频”后即会进入“超频状态”(五秒内增幅由84%变为89%),在达到89%的最大增幅后,我们会自动切换为“变量侍者”进行战斗(持续十秒),共计超频状态持续15秒(提升至89%[5秒],变身战斗[10秒])。

在[超频]技能结束后,本维持在89%的增幅会变为常态化的84%增幅,角色会由“变量侍者”变回”元“。如果我们装备了“赛博能力配件组”,那么在超频战斗期间,会陆续释放8次能源炸弹。


三、连携道具功能详解
当然了,元与虹衣一样,也是拥有属于自己的“连携道具”的,在我们装备这些道具后,将会更一步激发元的功能。
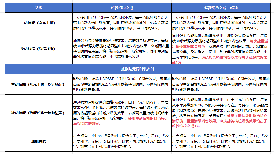
1、[超梦缔约之戒]和[超梦缔约之戒—超频]
为了让各位小伙伴直面的了解两个戒指的不同之处,小编做了一个表格,各位可以先行预览。

此次活动中推出的连携戒指分为普通款和超频版,在与普通版的技能方面有较大的区分(红色标注)。简单来说,超梦缔约之戒和超梦缔约之戒—超频都能通过主动技能召唤次元脉冲波对敌人造成巨额伤害,并在释放时给予玩家额外的增伤效果(15%),持续10秒,冷却时间为90秒。(仅戒指)

两者都能通过强力原能提供高额增伤效果,但超梦缔约之戒在持续30秒后会衰减增伤效果,而超梦缔约之戒—超频则在每次能量溢出后会使戒指转变颜色并衰减增伤效果,同时各档位增伤效果均高于超梦缔约之戒1%。(仅戒指)

(戒指+元连携)此外,两者在命中BOSS后都会对其施加量子锁定效果,每道冲击波命中都会增加锁定效果并刷新持续时间,不同玩家间可相互刷新并叠加。其中,超梦缔约之戒使用主动技能时将直接充满原能增伤效果,而超频则会在充满的同时,重置满额增伤效果,且个档位增伤均高于超梦缔约之戒。
四、黑客少女“元”入手性价比
作为新的增伤BOSS角色,“元”也不可避免会与之前的一姐“虹衣”进行对比。恰好本次”元“上线的同时,“虹衣“也进行了返场,她的具体获取方式如下图所示。

在“元”来临前,70%增伤的虹衣无疑是逆战世界中亮眼的存在,而“元”如今以常驻“84%”,开技能“89%”的优异成绩(结合戒指特性可以达到127%往上走!),毫无疑问的打败了”常驻70%的虹衣”。
作为今年最重磅的增伤角色,元无疑是冲击顶级爆发伤害的必入手辅助之一,入手活动将于12月24日结束,现在参与还可以使用过往累计的抵扣券,甚至触发“免单机制”,成为那个传说中的幸运儿。
